티스토리 뷰
컨셉맵 강의 클래스를 오픈하다.
<컨셉맵 강의 커리큘럼>
본격적으로 컨셉맵 오프라인 스터디그룹을 운영하고자 합니다.
총 11명 신청, 회사/개인일정으로 총 8명 참석하셨다.

2시간이 순식간에 지나갔다.

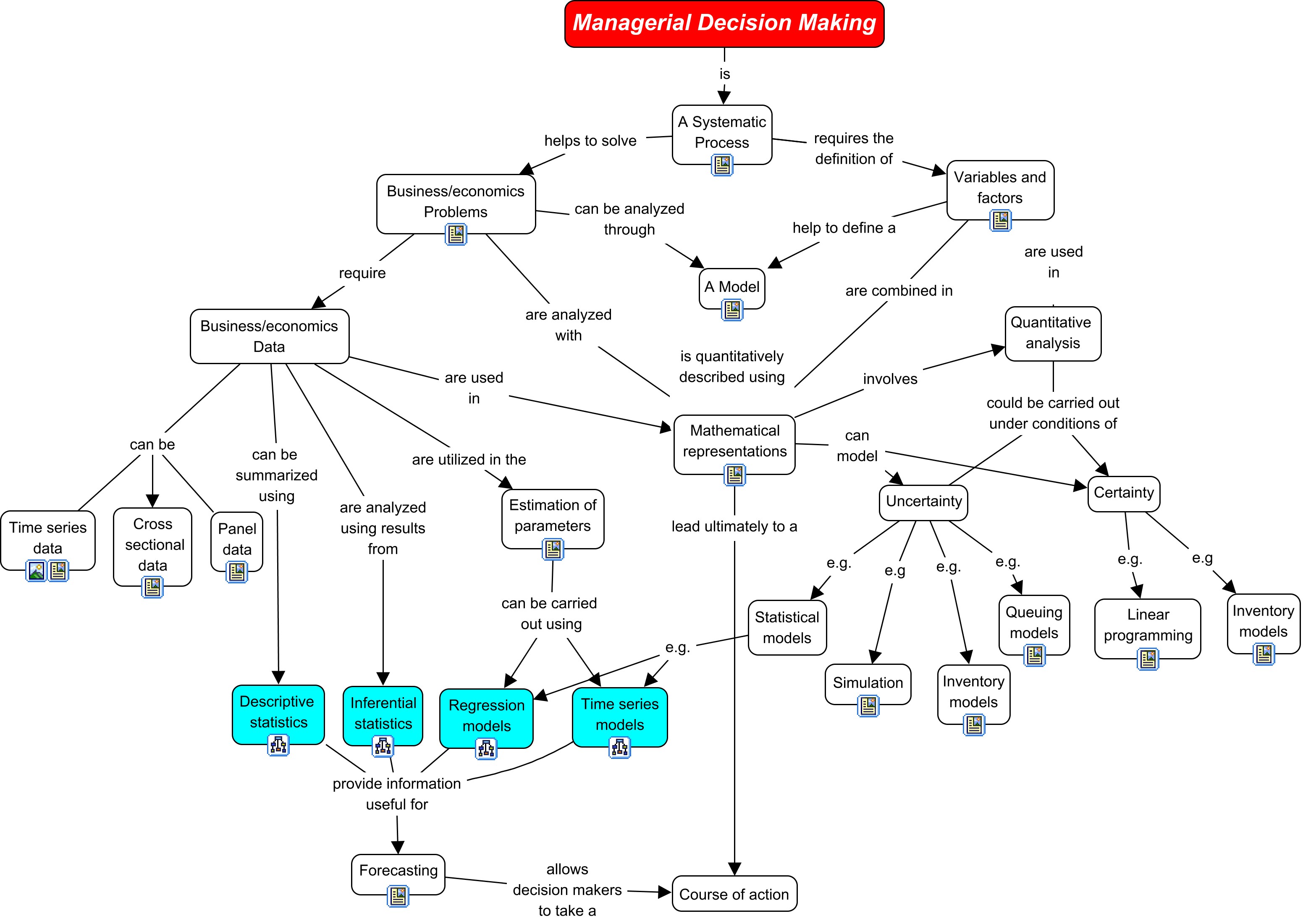
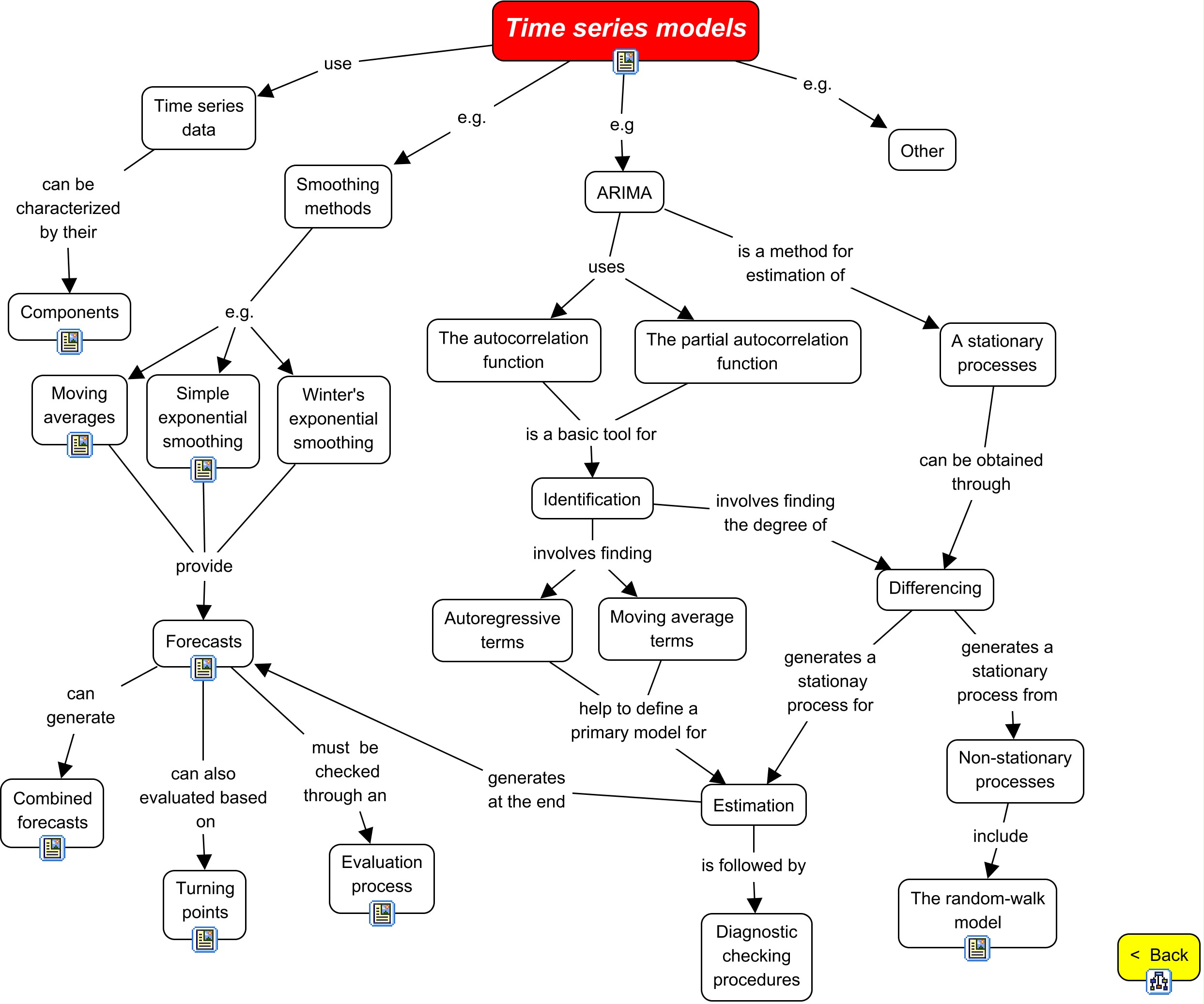
내가 좋아하는 최애 컨셉맵 결과물이다. >>를 누르면 세부 내용이 나타난다.
컨셉맵을 만드는 이유는 목적과 표현하고자 하는 내용이 완결 문장과 같다. 주어 동사 목적어....
나는-무엇을-한다.

강남 토즈 룸은 생각했던 것보다 비좁았다.
추가 인원 발생시 대책이 없다.
룸은 생각보다 좁음.

강의 시작...
그동안 수십번 컨셉맵 강의를 온/오프라인에서 한 덕분에 컨텐츠는 다양하게 쌓였다.
몇년 동안 대기업 개발자그룹(50명) 및 중견기업(5곳, 소프트웨어 개발회사, 제조업, 디자인씽킹 워크샵), 학교 (2곳, 100명, 진로맵 3시간 강의) 등으로 대략 200명 이상 컨셉맵 교육한 덕분으로 갈수록 다양성이 증대됨을 느꼈다.
이번 수강생분들은 각계에서 많은 경험(전략, 특정분야 최고수 지식, 강사 경험, 국책 프로젝트, HR) 들을 가지고 계셔서
대화 속에 나도 많은 것을 배울 수 있었다.

주요 강의 장면 1

주요 강의 장면 2

주요 강의 장면 3

주요 강의 장면 4 - 사피엔스 - 호모사피엔스 - 최재붕의 메타버스 를 한개의 컨셉맵으로 연결해 봤다.
5미터 x 2미터 사이즈 맵 크기 정도로 만들수 있다.

컨셉맵 그리기 실습 시간... CMap 다운로드 부터 ... 설치, 한글폰트 설정....
손으로 그린 맵을 Cmap에서 간단히 그리는 과정까지 진행.
컨셉맵의 컨셉을 이해하는 것이 중요하다.


오신분들에게 2023 컨셉맵 캘린더 증정 ^^




Cmap Global community에 올라온 샘플 한컷...

내가 즐겨 설명하는 예제이다.

Cmap Global community에 올라온 또다른 샘플 ...

실습....

NASA ARM Top level Map (from ihmc.us, NASA 제공)

Cmap Global community에 올라온 또다른 샘플 ...

뒷풀이... N 빵.... 참 간결하다. 생맥 맛이 약간 이상해서 병맥으로 바꾸었다.

2차 오신분들 단체 컷...

열틴 토론....

긴 하루가 지나났다.
피드백
유익한 시간의 기회 주심에 감사드립니다
조심히 귀가하시기 바랍니다.
즐거운 깨닮음이었습니다 ^^ 고맙습니다 ~
류상무님. 컨셉맵을 사용하는 것을 조금 망설였지만 이제 해소가 된것 같습니다. 어제 수고 많으셨습니다.감사합니다.
그간 자료나 생각 정리 중에 막혔던 갈증을 해소할 수 있다는 느낌을 받았습니다.
좋은 교육해주셔서 고맙습니다.
'맵의 세계(컨셉맵)' 카테고리의 다른 글
| [서평맵]제이캠퍼스 경영고전읽기 시즌1 (정구현, 신현암 지음), 클라우드나인 (1) | 2022.12.18 |
|---|---|
| 컨셉맵 용도 (1) | 2022.12.17 |
| [서평] 데이터 과학을 위한 파이썬과 R (한빛미디어) (0) | 2022.11.27 |
| [서평]일잘러의 비밀, 엑셀 대신 파이썬으로 업무 자동화하기(한빛미디어) (1) | 2022.11.27 |
| [서평맵] 휴먼 프런티어(마이클 바스카 지음, 전리오 옮김), 퍼블리온 (0) | 2022.11.20 |
- Total
- Today
- Yesterday
- 허성원 변리사의 특허와 경영이야기
- Duarte 데이터 스토리
- 까마귀의 CATIA방법론
- 엉터리 훈장
- 컨셉맵
- Janghee_Lee
- 2030년의 인공지능
- beyondplm.com_Oleg Shilovitsky
- 한국스마트제조산업협회
- 머신러닝 블로그
- 머신러닝 제대로 배우는 법
- 머신러닝 스터디
- 딥러닝 자료모음
- 딥러닝 라이브러리
- 시스템과 문제해결
- 최인정의 자동차 백과
- 전기자동차 사이버교실
- 오토기어(AutoGear)
- 유용원의 군사세계
- Back to the Mac !
- 영어자료
- PLM지식연구소
- 조인스_좋은글
- 멘토프레스
- AudioEnglish_site
- Learning English
- 문화유산 답사기
- 4M(Men, Machine, Material, Met…
- 품질_APQP용어정리
- 사진 문화 망명지
- 마켓 인텔리전스(최신트렌드)
- 타이어 용어
- 모남진 영국생활
- 해외여행 물가 비교
- 야경사진
- 스콧슈만의 사토리얼리스트
- MYSQL
- Katacoda
- R, Python 분석과 프로그래밍의 친구 (by R …
- 인공지능
- 자율주행
- IOT
- 한장의맵
- 거창대성고등학교
- 2022
- 윈칠
- 한강
- AI
- PLM리스너
- 장천
- plm
- 류용효
- 쪽지
- 클라우드나인
- 서평맵
- 두물머리
- 한빛미디어
- 컬럼
- 캐드앤그래픽스
- 모빌리티
- PLMcafe
- 월요편지
- 사천
- 남해
- ChatGPT
- 전기차
- KPA
- WIndchill
- 컨셉맵
| 일 | 월 | 화 | 수 | 목 | 금 | 토 |
|---|---|---|---|---|---|---|
| 1 | 2 | 3 | 4 | |||
| 5 | 6 | 7 | 8 | 9 | 10 | 11 |
| 12 | 13 | 14 | 15 | 16 | 17 | 18 |
| 19 | 20 | 21 | 22 | 23 | 24 | 25 |
| 26 | 27 | 28 | 29 | 30 |
